
Conteúdos Pragmáticos III
Aqui foram colocados todos os conteúdos abordados durante o 3.º Período.
Biomoléculas
A unidade biológica dos seres vivos revela-se também a nível molecular, uma vez que as células que constituem os seres vivos possuem basicamente os mesmos constituintes moleculares. Na sua constituição encontramos moléculas formadas por um número reduzido de elementos químicos dos quais se destacam o carbono, o oxigénio, o hidrogénio, o azoto e, em menor quantidade, o fósforo, o cálcio, entre outros.
Os constituintes químicos que compõem os seres vivos podem ser agrupados em compostos inorgânicos (água e sais minerais), em compostos orgânicos (prótidos, glícidos, lípidos e ácidos nucleicos) e outras biomoléculas. Estes constituintes desempenham variadas funções: estrutural, funcional, reguladora, de armazenamento e de transferência de informação.
A Água
A água tem um papel fundamental na vida da célula, já que permite a ocorrência das reacções químicas essenciais para a sua manutenção. É a singularidade desta molécula que a torna tão importante, pois apresenta propriedades que facilitam as reações químicas.
A molécula de água possui polaridade, ou seja, tem uma carga ligeiramente negativa junto ao átomo de oxigénio e positiva junto aos átomos de hidrogénio. Esta característica da molécula de água permite que estabeleça com facilidade ligações com outras moléculas de água e ainda com moléculas de diferentes substâncias, carregadas eletricamente.
As ligações estabelecidas - pontes de hidrogénio - conferem grande coesão molecular, possibilitam o enorme poder solvente da água e proporcionam ainda uma elevada capacidade calorífica.
As outras moléculas
A água não é uma molécula exclusiva dos seres vivos; no entanto, outras moléculas encontram-se exclusivamente nestes - as biomoléculas. O carbono, elemento químico predominante nestas moléculas, apresenta uma característica invulgar: consegue formar um elevado número de compostos, devido ao facto de estabelecer quatro ligações estáveis.
É vulgar que estes compostos de carbono apresentem uma estrutura com dimensões muito superiores àquelas que se encontram nos compostos não exclusivos dos seres vivos. As macromoléculas - polímeros - que constituem as células organizam-se a partir de outras, de menores dimensões - monómeros -, que por vezes se repetem em números muito elevados.
Os glícidos, os lípidos, os prótidos e os ácidos nucleicos (biomoléculas) são polímeros que se formam a partir de monómeros, respectivamente, oses, ácidos gordos e glicerol, aminoácidos e nucleótidos.
Os Glícidos
Os glícidos são biomoléculas que, por hidrólise, resultam em monómeros - oses ou monossacáridos. São designados também por hidratos de carbono.
A glucose (ou glicose) e a frutose, assim como a ribose e a desoxirribose, são muito vulgares nas células.
Os monossacáridos podem ligar-se uns aos outros por ligações químicas - ligações glicosídicas -, formando moléculas de maiores dimensões e complexidade, com funções bem determinadas. A sacarose é um exemplo de um dissacarideo resultante da ligação entre uma molécula de glucose e outra de frutose.
Os glícidos desempenham funções muito importantes nas células, são responsáveis por fornecer grande parte da energia de que a célula necessita e desempenham ainda um papel estrutural, nomeadamente ao participarem na composição da parede celular. No caso particular dos polissacáridos, verifica-se, com frequência, que asseguram funções de reserva.
Os Lípidos
Os lípidos mais abundantes nas células são formados pela combinação de ácidos gordos com uma molécula de álcool - glicerol. Esta associação é mantida por ligações éster. Caracterizam-se por, geralmente, serem insolúveis em água e solúveis em solventes orgânicos como o éter ou o clorofórmio. Na sua constituição podem entrar apenas átomos de carbono, hidrogénio e oxigénio - lípidos simples - ou, ainda, o azoto, o enxofre ou o fósforo - lípidos complexos.
Possuem funções de isoladores térmicos do organismo e, na célula, são fontes de energia rapidamente mobilizáveis e importantes componentes das membranas celulares.
Dos vários grupos de lípidos, destacam-se os glicéridos e os fosfolípidos. Os glicéridos são moléculas constituídas por glicerol (álcool) e ácidos gordos, que possuem, fundamentalmente, funções energéticas.
Os fosfolípidos são os principais componentes das membranas celulares e apresentam uma estrutura particular. Cada uma possui duas moléculas de ácidos gordos, ligadas ao glicerol, que, por sua vez, se liga ao ácido fosfórico. Esta constituição confere ao fosfolípido características muito particulares, sobretudo na sua disposição na membrana celular. A região dos ácidos gordos (caudas) é não-polar, o que a torna hidrofóbica, enquanto a zona da molécula onde se encontra o glicerol e o ácido fosfórico (cabeça) é polar e, portanto, hidrofílica.
Os Prótidos
Estas moléculas, muito abundantes nas células, apresentam uma grande variedade de estruturas. Desempenham diferentes funções: estruturais (constituintes das membranas celulares), de transporte de substâncias, enzimáticas, de mobilidade e defesa do organismo (imunidade), entre outras.
As proteínas são polímeros formados por aminoácidos (monómeros). Estes, em número de 20, nos organismos vivos, adquiriram esta designação devido à sua estrutura, na qual se encontra um grupo carboxilo (ácido) e um grupo amina.
Os aminoácidos ligam-se entre si através de ligações peptídicas. Formam-se, assim, cadeias polipeptídicas que vão originar as proteínas.
As proteínas podem apresentar-se com uma constituição exclusiva de aminoácidos, designando-se proteínas simples, ou integrar na sua composição outras moléculas diferentes sendo, então, designadas por proteínas conjugadas. Nestas últimas, incluem-se as glicoproteínas, as lipoproteínas, as nucleoproteínas e as hemeproteínas.
O desenvolvimento da tecnologia permitiu o aprofundamento do estudo das proteínas. Estudos de difracção de raios X permitiram conhecer a sua estrutura, revelando configurações espaciais diversas e evidenciando a sua relação com a função de cada proteína. Assim, a sequência simples de aminoácidos, ligados por ligações peptídicas, representa a estrutura primária. Quando as cadeias polipeptídicas se enrolam, em hélice, sobre si próprias, ou formam uma estrutura semelhante a uma folha pregueada, diz-se que a proteína apresenta estrutura secundária. Neste caso, a estrutura mantém-se devido a ligações por pontes de hidrogénio entre átomos de aminoácidos próximos. Frequentemente, esta hélice dobra-se sobre si própria devido a atrações entre os radicais dos aminoácidos de vários pontos da molécula. A estrutura torna-se assim globular e designa-se terciária. Em algumas proteínas, como é o caso da hemoglobina que possuímos no sangue, ocorrem várias destas cadeias polipeptídicas associadas, e nesse caso considera-se que a molécula possui estrutura quaternária.
A grande variedade de proteínas é consequência da sua estrutura básica. O número e o tipo de aminoácidos que compõem as proteínas e a sequência com que estes se apresentam na molécula são determinantes para a formação do polímero final e condicionam a sua estrutura e função.
Os Ácidos Nucleicos
Os ácidos nucleicos são responsáveis pela transmissão das características de uma célula para outra, sempre que ocorre divisão celular. No entanto, são também estas moléculas as principais responsáveis pela gestão de todas as atividades celulares. O ácido desoxirribonucleico (DNA) e o ácido ribonucleico (RNA) são biomoléculas formadas por nucleótidos (monómeros) em que se encontram: um glúcido (pentose), um ácido fosfórico e ainda uma base azotada - adenina (A), timina (T), citosina (C), guanina (G) e uracilo (U).
As ligações entre os nucleótidos permitem a formação de uma estrutura linear. No caso do RNA, a cadeia pode ou não dobrar-se sobre si própria, mas permanece sempre simples. A molécula de DNA só fica completa quando se juntam duas cadeias polinucleotídicas que, posteriormente, se enrolam em hélice.
Obtenção de Matéria
Para assegurar a sobrevivência, a manutenção e a reprodução, todos os seres vivos necessitam de obter matéria orgânica. Existem seres vivos que produzem a matéria orgânica de que necessitam - produtores - e seres vivos que utilizam a matéria orgânica já existente e a transformam de acordo com as suas necessidades - macroconsumidores e microconsumidores.
Os seres autotróficos produzem matéria orgânica utilizando diferentes formas de energia (química ou solar). Os heterotróficos recorrem a diferentes processos para adquirir e transformar os compostos orgânicos que utilizam, recorrendo à absorção (microconsumidores), ou à ingestão (macroconsumidores).
Os seres heterotróficos são aqueles que, não tendo capacidade para fabricar compostos orgânicos a partir de compostos inorgânicos, têm obrigatoriamente de utilizar matéria orgânica já fabricada, para conseguirem obter substâncias que vão integrar nas suas células. A maioria dos seres vivos existentes no planeta Terra são heterotróficos. Os heterotróficos têm também grande diversidade no número de células do seu organismo, desde os seres mais simples, constituídos por uma única célula (seres unicelulares) como, por exemplo, as bactérias ou os protozoários, até aos seres constituídos por muitas células (seres pluricelulares), de grandes dimensões, como os cogumelos ou os animais. Os seres vivos com este tipo de nutrição podem fazê-lo por absorção, como os fungos, ou por ingestão, como os animais. Os fungos e algumas bactérias são seres vivos microconsumidores (decompositores): decompõem a matéria orgânica no exterior do seu organismo e absorvem as substâncias de que necessitam para sobreviver. Os animais e os protozoários são macroconsumidores: ingerem substâncias orgânicas fabricadas. Os animais podem ser herbívoros, quando se alimentam de seres produtores; carnívoros, quando se alimentam de outros macroconsumidores; ou omnívoros, quando na sua alimentação entram quer plantas quer animais.
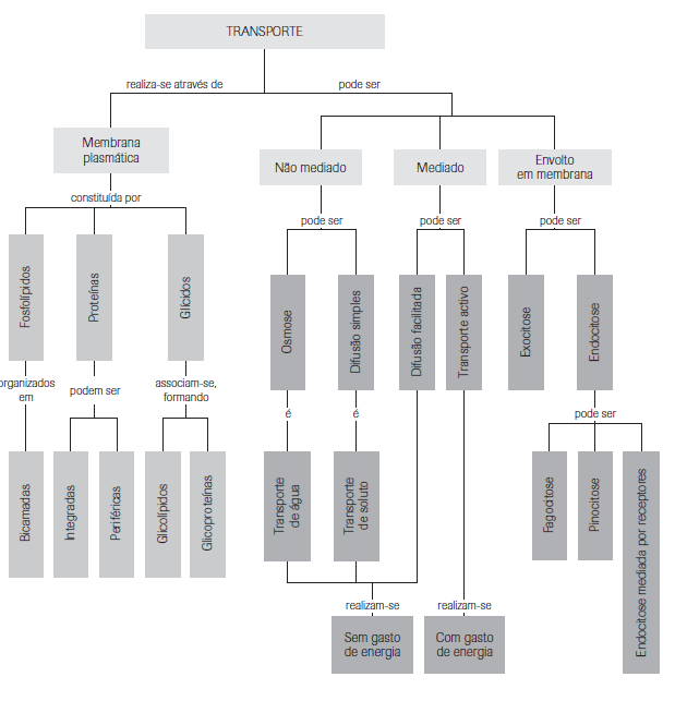
A Membrana Plasmática
A célula é a unidade estrutural e funcional dos seres vivos e é limitada pela membrana plasmática que separa o meio exterior à célula (extracelular) do seu meio interno (intracelular). Apesar de assegurar a individualidade da célula e de permitir a manutenção do seu meio interno, a membrana plasmática é uma estrutura muito fina, sendo unicamente possível a sua observação ao microscópio electrónico. A membrana plasmática mantém o meio intracelular constante, possibilitando a sobrevivência da célula, controla a entrada de substâncias e nutrientes indispensáveis e a saída de substâncias de excreção. Esta passagem de substâncias é feita de forma seletiva: só algumas conseguem atravessá-la, mantendo assim diferenças de concentração entre o meio intracelular e extracelular.
Nos seres unicelulares, é a membrana que individualiza o ser vivo; nos seres multicelulares, as células estão intimamente interligadas, associando-se em tecidos, assegurando a membrana, em simultâneo, a união entre as células e o bom funcionamento das mesmas.
A membrana plasmática é constituída fundamentalmente por lípidos e proteínas, apresentando também alguns glúcidos. Os constituintes da membrana apresentam proporções variáveis, dependendo da sua função. O estudo da membrana plasmática sofreu uma evolução significativa ao longo do tempo, tendo o modelo de estrutura da membrana sofrido várias modificações. O modelo de estrutura da membrana plasmática atualmente aceite para a maioria das células é o modelo proposto por Singer e Nicholson, em 1972, designado modelo do mosaico fluido.
Analisando os lípidos da membrana, chega-se à conclusão de que são fundamentalmente de dois tipos: fosfolípidos e colesterol. Os fosfolípidos possuem, como já foi referido anteriormente, uma parte polar (a cabeça, constituída por um grupo fosfato e glicerol), e que, por isso, é hidrofílica (tem afinidade com a água), e uma parte apolar (a cauda, formada por ácidos gordos), que é hidrofóbica (sem afinidade com a água). Devido a esta característica, os fosfolípidos são moléculas anfipáticas, o que irá provocar a sua disposição em bicamada. Em contacto com a água, os fosfolípidos formam uma bicamada espontânea. As cabeças hidrofílicas encontram-se viradas para o exterior e as caudas hidrofóbicas para o interior, protegidas do encontro com a água. O interior hidrofóbico da bicamada torna a membrana seletiva, pois as moléculas não-polares - hidrofóbicas - são solúveis em lípidos e podem facilmente atravessar a membrana. As moléculas polares - hidrofílicas - são insolúveis em lípidos e não a atravessam. A passagem destas substâncias depende das proteínas da membrana.
Esta camada de fosfolípidos fluida permite que estas moléculas possam movimentar-se com facilidade. Apresentam movimentos laterais e até podem trocar de camada, em movimentos designados por flip-flop.
As proteínas da membrana são globulares e encontram-se encaixadas entre as moléculas de fosfolípidos. Estas proteínas também possuem mobilidade e podem encontrar-se intimamente ligadas à bicamada de fosfolípidos, designando-se por proteínas intrínsecas ou integradas (são moléculas anfipáticas, a parte hidrofóbica encontra-se internamente na bicamada fosfolipídica e as que são externas à bicamada são hidrofílicas), ou então localizam-se de um e de outro lado da bicamada fosfolipídica, fracamente ligadas, designando-se proteínas extrínsecas ou periféricas. Estas moléculas permitem o transporte de algumas substâncias para dentro e fora da célula, servem de receptores de substâncias e podem funcionar como enzimas.
As duas superfícies da membrana são diferentes. Na superfície externa, existem glícidos ligados a moléculas proteicas (glicoproteínas) e a moléculas lipídicas (glicolípidos). Os glícidos são também importantes na recepção de informação externa e permitem que a célula seja reconhecida.
Movimentos Transmembranares
Uma das propriedades fundamentais da membrana plasmática consiste na capacidade de se deixar atravessar por algumas substâncias, mas não por outras - permeabilidade seletiva. Deste modo, a célula mantém o seu meio interno com composição e concentrações adequadas às suas funções, independentemente do meio externo no qual se encontra.
As substâncias podem atravessar a membrana através de diversos processos que, segundo determinados critérios, podem ser agrupados em duas categorias: transporte mediado em que há intervenção direta dos constituintes membranares e que pode ou não envolver consumo de energia, consoante se trate de transporte ativo ou de difusão facilitada; e transporte não mediado, em que as substâncias atravessam a membrana, sem que esta tenha uma participação ativa no processo (osmose e difusão simples). Outras substâncias, de maiores dimensões, ou mesmo pequenas células, podem também entrar e sair. Neste caso, não conseguindo atravessar a membrana, envolvem-se em porções desta, para conseguirem fazê-lo (endocitose e exocitose).
Osmose
A osmose consiste na passagem da água através das membranas seletivamente permeáveis. A água é uma substância suficientemente pequena e abundante para poder atravessar as membranas. Este processo não envolve gastos de energia e consiste no movimento da água das zonas onde esta existe em maior quantidade para as zonas onde existe em menor quantidade. No interior de uma célula existe uma série de substâncias nela dissolvidas, cuja quantidade relativa pode ser expressa pela sua concentração (quantidade de soluto/quantidade de solvente). Assim, o meio interno de uma célula pode, relativamente ao meio externo em que se situa, apresentar-se numa de três situações:
• a concentração de solutos do meio interno é igual à do meio externo, a célula é isotónica relativamente ao meio;
• a concentração de solutos do meio interno é superior à do meio externo, a célula é hipertónica relativamente ao meio;
• a concentração de solutos do meio interno é inferior à do meio externo, a célula é hipotónica relativamente ao exterior.
Sempre que a concentração do meio intracelular difere da concentração do meio extracelular registam-se movimentos de água permitindo igualar as concentrações.
Quando uma célula é colocada num meio hipertónico, verifica-se um movimento de água do interior das células para o exterior. Assim, as células perdem água, dizendo-se que ocorreu plasmólise. Nas células animais, a água acumula-se no citoplasma, enquanto nas células vegetais se concentra nos vacúolos. Por esta razão, uma célula animal plasmolisada perde volume, enquanto numa célula vegetal a plasmólise envolve diminuição do volume do vacúolo, e consequentemente, do citoplasma, que se retrai, ficando ligado à parede celular apenas nalguns pontos (plasmodesmos), mantendo-se o volume total da célula praticamente inalterado.
Quando uma célula é colocada num meio hipotónico, regista-se movimento da água do exterior para o interior da célula, ocorrendo turgescência. Nesta situação, a célula animal aumenta de volume. Se o meio externo for muito hipotónico, o movimento da água continua, até ultrapassar o limite de elasticidade da membrana, pelo que esta sofre rupturas e a célula rebenta - lise celular. Nas células vegetais, a água introduz-se, inicialmente, no vacúolo, aumentando este de volume, o que provoca a turgescência da célula. Se a diferença de concentrações persistir, a presença da parede celular vai constituir um obstáculo à entrada contínua de água, não se verificando lise nas células vegetais.
Quando uma célula é colocada num meio isotónico, a quantidade de água que entre para o interior da célula iguala a quantidade de água que sai, não se verificando alterações no volume celular.
Difusão Simples e Difusão Facilitada
Algumas moléculas apolares de pequenas dimensões e alguns iões conseguem atravessar a membrana. Este processo é designado por difusão simples e ocorre sempre de acordo com os gradientes de concentração, isto é, os solutos movimentam-se das zonas onde existem em maior concentração para as zonas onde existem em menor concentração. A difusão simples não exige transportadores nem consumo de energia. A velocidade com que ocorre está directamente relacionada com as diferenças de concentração entre o meio externo e interno, sendo tanto maior quanto maior for essa diferença.
Algumas moléculas polares, entre as quais a glicose, alguns aminoácidos e algumas vitaminas atravessam a membrana plasmática a favor dos gradientes de concentração. Este transporte apresenta, contudo, diferenças relativamente à difusão simples. Estas moléculas entram na célula ajudadas por proteínas da membrana (permeases). As proteínas ligam-se às moléculas a transportar, sofrem alteração na sua configuração, permitindo que as moléculas atravessem a membrana. Uma vez libertadas as moléculas no interior da célula, as permeases voltam ao seu estado inicial. Este processo, designado por difusão facilitada, sem gasto de energia, envolve a intervenção de proteínas, por isso, se designa por transporte mediado. Do mesmo modo, também é explicado que a velocidade de difusão facilitada não depende apenas da concentração da substância a transportar, mas também do número de permeases disponíveis para mediar o transporte. Quando todas as proteínas estão envolvidas no transporte, dizemos que estas ficam saturadas, estabilizando a velocidade da difusão.
Transporte Ativo
Todos os processos de transporte estudados até agora têm em comum o facto de contribuírem para a uniformização das concentrações de solutos e solventes entre o meio intra e extracelular. Mas o meio intracelular não apresenta todos os constituintes em concentrações semelhantes ao meio extracelular.
Se considerarmos que as células necessitam de manter o seu meio interno em concentrações e constituição independente do meio exterior; retirar nutrientes do meio, mesmo que estes aí existam em menor quantidade, relativamente ao interior da célula; libertar para o exterior produtos de excreção, mesmo que aí as suas concentrações sejam superiores, então, é de esperar que, por vezes, tenham de ser contrariados os gradientes de concentração. Sempre que isto acontece, a célula realiza transporte ativo, que envolve consumo de energia (ATP) e mediação por parte de proteínas membranares específicas.
Um dos processos de transporte ativo mais conhecidos é o da bomba de sódio e potássio.
O Transporte Ativo e os Impulsos Nervosos
Os neurónios, unidades básicas do sistema nervoso, são células altamente diferenciadas que perderam a capacidade de se dividirem. Apresentam duas propriedades: a irritabilidade, capacidade de responder a estímulos do meio, e a condutividade, capacidade de conduzirem esse estímulo ao longo de toda a sua extensão e passá-lo a outra célula (impulso nervoso). O impulso nervoso é de natureza eletroquímica. Existe uma diferença de potencial elétrico na membrana do neurónio - polarização da membrana - que se altera e se propaga ao longo do neurónio, sendo transmitida para o neurónio seguinte. Numa célula nervosa em repouso, existe uma diferença de potencial (voltagem) entre o interior da célula (com excesso de cargas negativas) e o exterior da célula (com excesso de cargas positivas) de cerca de -60 mV, que é designada por potencial de repouso da membrana.
O neurónio possui, tal como todas as células, uma membrana plasmática, constituída por uma bicamada fosfolipídica. Apresenta proteínas que possibilitam a travessia de iões: bombas (transportam iões contra gradientes de concentração, consumindo energia - realizam transporte ativo). Num neurónio em repouso, observam-se os seguintes fenómenos:
• a bomba de sódio e potássio está constantemente a funcionar. Esta transporta simultaneamente três iões de sódio para o exterior e dois iões de potássio para o interior da célula;
• alguns canais de potássio estão abertos, permitindo que este ião, saia por difusão para o exterior;
• os canais de sódio estão maioritariamente fechados, impedindo-o de entrar por difusão.
Quando o neurónio é sujeito a um estímulo elétrico, regista-se uma alteração no comportamento dos canais iónicos. Os canais de sódio abrem e eles tendem a entrar na célula. Esta entrada vai alterar a distribuição das cargas eléctricas, ficando o interior da membrana com excesso de cargas positivas, criando-se um potencial de membrana de cerca de +40 mV. Diz-se que ocorreu a despolarização da membrana. Esta inversão na polarização da membrana designa-se potencial de ação. A despolarização é temporária dado que no máximo do potencial de ação regista-se o fecho dos canais de sódio e um aumento da permeabilidade aos iões potássio. Após este pico, a membrana recupera o seu potencial de repouso e diz-se que ocorreu uma repolarização.
O impulso nervoso é a propagação da despolarização e formação de novos potenciais de ação, ao longo do axónio, devido ao movimento de cargas elétricas.
Endocitose e Exocitose
As macromoléculas são demasiado grandes para poderem atravessar a membrana. Algumas macromoléculas e partículas, ou até mesmo pequenas células, podem introduzir-se nas células eucarióticas através de um processo que se designa por endocitose. Neste processo, ocorrem invaginações da membrana plasmática, formando-se vesículas que encerram dentro de si as substâncias a transportar. Estas vesículas libertam-se posteriormente da membrana e migram para o interior da célula.
Existem três tipos de endocitose: a fagocitose, a pinocitose e a endocitose mediada por recetores. A fagocitose é o processo usado pelos seres unicelulares que se alimentam por ingestão ou por algumas células de seres multicelulares, responsáveis pela defesa dos mesmos. Exemplos destas últimas são alguns glóbulos brancos que, através da fagocitose, destroem potenciais perigos para a saúde. Durante a fagocitose, as células emitem prolongamentos citoplasmáticos, pseudópodes, que rodeiam as partículas, as envolvem e as fazem, assim, entrar dentro das células. A pinocitose é um processo semelhante, que envolve a formação de pequenas vesículas que rodeiam substâncias fluidas ou dissolvidas. Ao contrário dos dois processos anteriores, a endocitose mediada por recetores é específica. Neste processo, existem recetores proteicos da membrana, que se ligam a macromoléculas específicas. De seguida, formam-se invaginações da membrana, que rodeiam as partículas, e geram-se as vesículas, que são depois libertadas no citoplasma.
A exocitose é o processo pelo qual as substâncias integradas em vesículas são libertadas para o exterior da célula. As membranas das vesículas fundem-se com a membrana plasmática no momento da expulsão das substâncias.
Sistema Endomembranar
A maior parte do volume de uma célula eucariótica é ocupado pelo sistema endomembranar, que é constituído pelo retículo endoplasmático, pelo complexo de Golgi e pela membrana nuclear. Estes organitos têm continuidade uns nos outros.
Entre a membrana nuclear e a membrana plasmática existe, no interior das células eucarióticas, um vasto conjunto de membranas, que delimitam túbulos, cisternas ou vesículas, e que se designa por retículo endoplasmático. Estas membranas podem ou não estar revestidas externamente por ribossomas, tomando a designação de retículo endoplasmático rugoso (RER) ou de retículo endoplasmático liso (REL), respectivamente. O RER tem como função receber no seu lúmen as proteínas sintetizadas pelos ribossomas, a sua eventual maturação (por exemplo, a aquisição de estruturas terciárias ou a aquisição de grupos prostéticos) e transporte até determinados organitos citoplasmáticos, ou para o exterior da célula. O REL pode desempenhar, entre outras funções, a modificação de pequenas moléculas que entram na célula (por exemplo, drogas ou pesticidas) e a síntese de lípidos.
O complexo de Golgi é formado pelos vários dictiossomas de uma célula. Estes são constituídos por uma série limitada de sáculos achatados (cisternas), empilhados e rodeados por vesículas. O complexo de Golgi forma-se a partir das vesículas que se libertam do retículo endoplasmático. Estas unem-se e formam sáculos, que ocupam progressivamente posições mais exteriores. Os sáculos mais externos separam-se posteriormente em vesículas que se desprendem. No complexo de Golgi, as proteínas recebidas do retículo são concentradas, envolvidas em membranas e enviadas para os locais de destino, que podem ser no interior ou exterior da célula.
Os lisossomas são formados a partir de vesículas libertadas do complexo de Golgi e contêm enzimas hidrolíticas. Estão envolvidos no processo de digestão celular.
Ingestão, Digestão e Absorção
A partir do momento em que um animal - ser vivo multicelular heterotrófico - captura um alimento até à utilização dos seus constituintes nas células, várias etapas ocorrem: ingestão, digestão e absorção. A variedade de sistemas digestivo é grande, como veremos a seguir.
A hidra apresenta um tubo digestivo muito simples, com uma única abertura - boca, por onde entra o alimento, e por onde são também expulsos os materiais não digeridos. Estes designam-se por sistemas digestivos incompletos. O local de digestão, em forma de saco, denomina-se cavidade gastrovascular. Esta associa funções digestivas com funções de transporte (distribuição às diferentes células). Na hidra, os alimentos entram pela boca e dirigem-se à cavidade gastrovascular. Aí inicia-se o processo de digestão (digestão extracelular), que depois terá de ser completado ao nível das células que revestem essa mesma cavidade (digestão intracelular).
O aparelho digestivo da planária, embora se assemelhe ao da hidra, apresenta uma certa diferenciação, o que vai permitir a existência de zonas distintas no tratamento dos alimentos, rentabilizando a digestão. A planária introduz os alimentos pela boca e fá-los passar para a faringe, órgão de condução dos alimentos, que, por se poder projectar para o exterior, pode também ajudar na captura dos mesmos alimentos. À faringe segue-se um intestino ramificado, que ocupa grande parte do corpo do animal. Ao intestino compete iniciar a digestão, distribuir os alimentos pré-digeridos e ainda a absorção dos mesmos; a digestão é concluída no interior das células. Em suma, a planária apresenta, tal como a hidra, um sistema digestivo incompleto e uma digestão extra e intracelular.
O aparelho digestivo da minhoca apresenta duas aberturas, boca e ânus, e designa-se, por isso, por tubo digestivo completo. A existência de duas aberturas permite que o alimento percorra o tubo digestivo num sentido unidireccional, passando por zonas diferenciadas, onde o alimento é sujeito à ação das enzimas e dos sucos distintos, aumentando a eficácia do processo digestivo. Na minhoca, é possível distinguir várias zonas no tubo digestivo: boca (local de ingestão), faringe e esófago (locais de condução de alimento), papo (zona de armazenamento), moela (local de digestão) e intestino onde existe uma prega - tiflosole - que tem como finalidade aumentar a superfície de absorção. O intestino termina com uma nova abertura - o ânus. A minhoca apresenta um tubo digestivo completo e digestão exclusivamente extracelular.
O aparelho digestivo do Homem apresenta um tubo digestivo completo, que se inicia na boca e termina no ânus. Apresenta zonas diferenciadas, boca, faringe, esófago, estômago, intestino (delgado e grosso) e ânus. Em cada uma destas zonas, o alimento é sujeito a ações diferentes (mecânicas e/ou químicas), existindo três locais de digestão: boca, estômago e duodeno. Ao tubo digestivo estão associadas glândulas anexas (glândulas salivares, pâncreas e fígado), que segregam sucos que ajudam na digestão. Na parte final do intestino delgado, ocorre a absorção dos nutrientes, já completamente digeridos. Para facilitar a absorção, o intestino apresenta grande amplificação da sua área, graças à presença de pregas (válvulas coniventes), vilosidades intestinais e microvilosidades. Os alimentos que não foram digeridos são transportados para o intestino grosso, que os acaba por expulsar. O Homem apresenta, tal como a minhoca, um tubo digestivo completo e digestão exclusivamente extracelular.
Obtenção de matéria pelos seres autotróficos
Os seres vivos autotróficos, seres vivos capazes de produzir a matéria orgânica de que necessitam para a sua sobrevivência, podem realizar esta atividade de produção de matéria através de dois processos distintos:
• fotossíntese - utilização da energia luminosa como fonte de energia (plantas, algas, cianobactérias);
• quimiossíntese - utilização da energia química, obtida por alteração de matéria mineral, que é utilizada para elaborar a matéria orgânica (bactérias sulfurosas e bactérias nitrificantes, por exemplo).
Fotossíntese
Além de permitir a obtenção de matéria, o fenómeno da fotossíntese é também o processo mais importante de entrada de energia na biosfera. A maioria dos ecossistemas terrestres mantém a sua dinâmica à custa da energia luminosa emitida pelo Sol e transformada pelos autotróficos (fotoautotróficos) em energia química utilizável pelas células. Os seres autotróficos, para realizarem a fotossíntese, necessitam de receber água e dióxido de carbono do meio ambiente e procedem à libertação de oxigénio durante a produção de matéria orgânica.
As folhas são, no caso das plantas superiores, o principal órgão onde ocorre a fotossíntese. Nas células das folhas, podem observar-se organitos celulares - cloroplastos - cuja cor verde é dada por um tipo de pigmentos fotossintéticos - as clorofilas. Estes organitos celulares possuem um sistema endomembranar bastante organizado, onde se encontram a clorofila e outros pigmentos fotossintéticos.
Os pigmentos fotossintéticos são extremamente importantes pois são as substâncias que absorvem a energia luminosa, o que permite iniciar todas as reações da fotossíntese. A maioria dos pigmentos absorve radiações com comprimentos de onda específicos, reflectindo as outras. No caso da clorofila, a sua capacidade de absorção é bastante elevada (absorve radiações de diferentes comprimentos de onda), no entanto, não absorve aqueles que estão associados à cor verde e, por os reflectir, apresenta-se com essa cor. A clorofila a representa um papel central em todo o processo fotossintético. Os pigmentos acessórios cedem energia captada à clorofila a para se iniciarem as reacções.
Na membrana dos tilacóides existem muitas moléculas de pigmentos (agrupadas em fotossistemas) capazes de absorver energia. Essa energia é transferida de molécula em molécula até chegar a duas clorofilas a. Cada clorofila, ao receber aquela energia, passa um dos seus eletrões para uma outra molécula (aceitador de eletrões). A energia contida nesse electrão pode assim ser utilizada em reações químicas. Por isto se diz que a energia luminosa é convertida em energia química. Conhecem-se dois tipos destas associações moleculares de pigmentos: o fotossistema I e o fotossistema II que funcionam em conjunto, aumentando assim a sua eficácia. Esta transferência de energia, de umas moléculas para outras, permite o armazenamento em moléculas capazes de acumular energia química e a sua transferência para outro local do cloroplasto onde é necessária, ou seja, para o local onde ocorrem as reações responsáveis por produzir, efectivamente, a matéria orgânica que a célula vegetal, como todas as outras, necessita para sobreviver.
No início do processo fotossintético, a clorofila a, ao absorver energia luminosa, perde alguns dos seus eletrões, que vão reagir com a molécula de água, desdobrando-a e libertando-se oxigénio (fotólise da água). Libertam-se também eletrões que vão fluir por uma série de aceitadores, de uma cadeia transportadora da membrana dos tilacóides, gerando energia suficiente para transformar várias moléculas de ADP (Adenosina difosfato) noutras mais energéticas e mobilizadoras de energia - o ATP (Adenosina trifosfato), e ainda reduzir o NADP+ (Nicotinamida adenina dinucleótido fosfato) a NADPH, molécula transportadora de hidrogénios.
No fim desta etapa da fotossíntese, denominada fase fotoquímica, realizada ao nível dos tilacóides, consumiu-se água e libertou-se oxigénio devido à ação da luz sobre os pigmentos fotossintéticos.
Em suma, nesta fase, ocorre:
A oxidação da clorofila - a clorofila, quando excitada pela luz, perde eletrões ficando oxidada.
Reações de oxidação-redução ao longo da cadeia transportadora de eletrões - Os eletrões cedidos pala clorofila vão ser transferidos ao longo de uma cadeia de moléculas transportadoras de eletrões. Cada um desses transportadores fica reduzido quando recebe os eletrões e oxidado quando os cede ao transportador seguinte. Por fim os eletrões são captados pelo NADP+ que fica reduzido.
A fotólise da água - desdobramento da molécula de água em hidrogénio e oxigénio na presença da luz.
A fotofosforilação - ao longo da cadeia transportadora de eletrões ocorrem reações de oxidação-redução com libertação de energia. Esta energia é utilizada na fosforilação do ADP em ATP num processo denominado fosforilação.
As reações não dependentes diretamente da luz (fase química) constituem um ciclo, conhecido por ciclo de Calvin. Este tem lugar nos estroma do cloroplasto e utiliza dióxido de carbono inorgânico e o NADPH e ATP, estes dois últimos produzidos na fase fotoquímica, fixando-os e produzindo matéria orgânica.
O dióxido de carbono vai fixar-se ao RUDP (ribulose difosfato), iniciando assim o ciclo, e formando posteriormente PGA (ácido fosfoglicérico), que vai ser reduzido e hidrogenado pelo NADPH e fosforilado pelo ATP produzindo PGAL (aldeído fosfoglicérico), pelo que é na formação deste composto que são utilizados o NADPH e ATP formados na fase fotoquímica.
O PGAL é responsável pela formação da glicose e, a partir desta, de outros compostos orgânicos como a sacarose e o amido (substâncias de reserva das plantas). O PGAL assegura também a continuidade do ciclo de Calvin ao regenerar a RUP (ribulose monofosfato).
Por cada doze moléculas de PGAL formadas, duas irão originar uma molécula de glicose, enquanto que as restantes dez moléculas vão originar RUP que, após ser fosforilada pelas restantes moléculas de ATP formadas na fase fotoquímica, vão originar novamente a RUDP, regenerando o ciclo.
Para se formar uma molécula de glicose é, então, preciso que o ciclo se realize 6 vezes, gastando-se 6 moléculas de dióxido de carbono, 18 moléculas de ATP (3 por cada ciclo) e 12 de NADPH (2 por cada ciclo). Produtos: glicose (ou frutose, lípidos ou prótidos), água, NADP+ e ADP.